Welcome to Solid State Guitar Amp Forum | DIY Guitar Amplifiers. Please login or sign up.

October 01, 2025, 03:27:16 AM

Login with username, password and session length

Recent Posts

 

Stereo Jack switching with bipolar supply

Started by EuphAural, November 29, 2012, 03:16:07 PM

Previous topic - Next topic

EuphAural

I've digged around for ideas on this, but haven't seen anything fully suitable yet. I'm designing a preamp to put in a bass guitar. It's set up to use a bipolar supply. Standard switching arrangement is to run the negative battery cable to the ring lug. Since I'm using a bipolar set up (caps and resistors between each rail, ground in center) I can't use the negative to ground. I'd have to have a switch on one or both rails that closed when something gets grounded.

I've seen one of RG's schematics using a PNP transistor, but that's made for a voltage doubler chip that only uses the positive rail. I found when trying it the rails were not anywhere near to equal voltages.

Would a relay work for this?  Also, I think the reason the PNP didn't work is because the resistors were in parallel with the voltage divider on the positive rail only, so it offset one side to a wrong value. If I used an equal amount of resistance from the negative rail to ground, would that balance the rails? Or maybe use an NPN to switch the negative rail as well?

I'm sure it's possible. I've heard that the Mike Pope preamps use stereo jack switching and a bipolar supply. My only other option is to use a switching jack, but those are rather expensive for the kind I need (normally open), so I'd like to do it on board. What would work?

Roly

Hi and welcome.

There are electronic solutions to your problem, but I would suggest that you have a shop around for one of these;

http://www.jaycar.com.au/productView.asp?ID=PS0184

It has two fully isolated change-over contacts which should satisfy your requirements, and at under $4 they are hardly expensive.

HTH
If you say theory and practice don't agree you haven't applied enough theory.

EuphAural

Thanks. That is the simplest solution, and most likely the best way to go about it.

Kaz Kylheku

What you want is a 1/4" mono jack with an isolated make circuit.

http://www.switchcraft.com/Drawings/13_cd.pdf

"Isolated make" means that a connection is made when a jack is plugged in, and that connection has nothing to do with the signal pins of the jack.

"Isolated break" means that a connection is broken when a jack is plugged in.

Here is the page that is linked from: http://www.switchcraft.com/productsummary.aspx?Parent=68

PG's circuits, with the switch that disconnects the battery from only part of the circuit, are completely silly. But +1 for the charge pump.

Are you using a charge pump IC for your on-board pre-amp? Please post about how your project goes!
ADA MP-1 Mailing ListMusic DIY Mailing List
https://www.kylheku.com/mp1https://www.kylheku.com/music-diy

Roly

@EuphAural - could we take a couple of steps back here?

I missed the bit about this being an inbuilt preamp for your bass guitar (that alone would rule out a relay since it would work alright, but it would also eat batteries for breakfast).

I want to step back a bit because I have just been building some guitar buffer amps that are single rail, and I'm wondering why you are having to use a split-rail arrangement.  Can you please post the circuit you are using and we may be able to come up with an alternative that does the same job using a single rail.
If you say theory and practice don't agree you haven't applied enough theory.

EuphAural

It's basically a highpass for one pickup and a lowpass for another followed by a mixer. If anyone wants a schematic I can post one. I went with dual rails so it could be DC coupled, and I prefer not to use virtual grounds for some reason. :loco I'd go for a switch on one of the pots, but since I'm making it for someone else I figured automatic switching would be easier for them.

I can do it with single supply, which is what I've settled on. Thanks for the suggestions though. I've been messing with different switching arrangements and mechanical is really the simplest in this case.

Roly

I think some of us can remember a time (BOA - Before Op-Amps) when all circuits were single supply, and we would build high and low pass filters using transistors or even (gasp!) valves/tubes.   ;)

{In fact some of still do  :duh }

By all means post circuits.

If you say theory and practice don't agree you haven't applied enough theory.

EuphAural

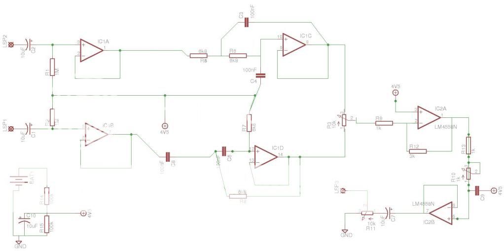
Here's the schematic. It's basically two unity gain Sallen-Key filters, a highpass for the bridge and lowpass for the neck. I will admit, the concept is not mine. The guy who will be using it asked how to do it and I ended up making it.

I found that using one pot for blending works better than a dual. Perhaps I should have buffered Vref, since the opamp inputs sit a bit below 4.5V.


Personally I prefer discrete. I find it easier to work with. At small signal level, emitter/source degeneration suffices for biasing. This is supposed to be a more 'hi-fi' tone, so I went with opamps. Might make a transistor version too. It'd probably come out smaller, knowing my layout skills.  xP

Also, I really need to play with Eagle more...

Roly

@EuphAural - I could easily be wrong about this, but in the process of having a look at FET-ising your circuit I've come across something that could be a more serious problem than the power switching.

As well as giving you amplitude rolloff the filter circuits also naturally produce phase shift, lead in the high pass and lag in the low pass.

When these are recombined they are +90 deg and -90 deg respectively, meaning that around the crossover they are 180 degrees out of phase, and naturally when you sum them in the pot you get a cancellation across the crossover frequency; a -30dB notch around Middle-C.  I suspect that this is not what you intended.

I've attached the LTspice model showing the effect.
If you say theory and practice don't agree you haven't applied enough theory.

Kaz Kylheku

#9
I have a couple of comments.

1.  Op-amp choice.

Do not use a 4558 op-amp, argh!  :duh It's a piece of crap that belongs in low-end audio gear from the 1980's. There is no reason to use it in new designs, even if you were making 10,000 copies of your preamp and having it all cheaply built overseas. Use NE5532 or better.

2. Ref voltage.

If you can come up with one more op-amp, you can improve on the voltage reference circuit by decoupling the generation of the reference voltage from its use. Take the output of your VREF voltage divider and put it through an op-amp buffer, the use the output of the buffer as the reference voltage everywhere else.

3. Too much buffering

Turns out, you don't need another dual op-amp chip to get an op-amp for the ref voltage. You can simply take one out of the existing circuit! See, you have too much buffering.  After your virtual earth mixer, you do not need to buffer the signal one more time. It's pointless. I think you're only doing it to decouple the volume attenuator from whatever circuitry follows.   But you can get active volume control by putting a pot in the feedback of the inverting mixer (configured as a rheostat). That nicely goes from zero to whatever gain you want.



ADA MP-1 Mailing ListMusic DIY Mailing List
https://www.kylheku.com/mp1https://www.kylheku.com/music-diy

J M Fahey

A couple comments:
1) that notch might not be a bad thing after all, we are not playing back recorded music but it's part of an  musical instrument.
Anyway, it won't happen, because each active filter is fed audio from a separate pickup, so ....
2) The RC4558 is not bad at all, and in fact it's still way too much for what it's asked to do here, with such a low gain per stage.
And NE5534 *is* excellent, no doubt, but as I said, no difference will be noticed *here* ... but the twice as much (or more) current guzzling will definitely be.
In fact, a popular choice in active instruments is lower performance TL062 ... because it "eats" 1/5 of what a TL072/RC4558 does.
In fact low power consumption  is such an important parameter, that the respected Music Man Bass uses an abysmal performance LM4250 ... because it can be programmed to "eat" almost nothing.
Battery life becomes shelf life, easily over a year (and many up to 3 or 4 years)
After all, many active electronics ask very little from the active elements.
Of course, in Hi Fi or PA stuff, consumption is not important.
Even so, I know of one case when a Tech upgraded a big Mixer to NE5532 (over 120 devices) .... and then he was short of PSU current, he had to upgrade it too.
Nothing is free  :(

EuphAural

The opamps are TL074 and TL072. I don't know why I picked a 4558 there. Like I said, need to work on Eagle.  :lmao:

Buffering the Vref is something that needs to be done. I was thinking a small regulator might work, but that would take up more space. Freeing up the other opamp would help. My intention there was to isolate the tone section from the volume, but realistically that doesn't matter much.

The phase shift may be an issue. I found flipping the wire on one pickup improved the blending a bit. Should just make one input stage inverting. Possibly the LP side, since I might need to tone down the gain on it a bit.

Kaz Kylheku

About power for guitar on-board electronics, an interesting project is to build a phantom box that feeds DC to your guitar over your instrument cable.

Then choice of silicon doesn't have to be constrained by current draw issues.

Donald Tillman builds FET preamps right into his instrument cable plug, phantom-powered from the other end:

http://www.till.com/articles/PreampCable
ADA MP-1 Mailing ListMusic DIY Mailing List
https://www.kylheku.com/mp1https://www.kylheku.com/music-diy

Roly

Quote from: J M Fahey
Anyway, it won't happen, because each active filter is fed audio from a separate pickup, so ....

Which are sensing the same string(s), hence...

Quote from: EuphAural
The phase shift may be an issue. I found flipping the wire on one pickup improved the blending a bit.

I also found that connecting one input anti-phase eliminates the notch.


Since five out of six of the op-amps are actually 100% NFB voltage followers, using a low noise device seems a bit moot.  The critical factor here would seem to be power consumption.

Yep, that Don Tillman "active cable" is a great, simple, idea.
If you say theory and practice don't agree you haven't applied enough theory.

J M Fahey

#14
QuoteQuote from: J M Fahey

    Anyway, it won't happen, because each active filter is fed audio from a separate pickup, so ....

Quote from: Roly
Which are sensing the same string(s), hence...
Well, that's precisely the point !!!!!
If you invert phase on any of them to cancel a small notch ... you end up adding signal from 2 pickups ... out of phase!!!
Talk about cancellation !!!