Welcome to Solid State Guitar Amp Forum | DIY Guitar Amplifiers. Please login or sign up.

November 13, 2025, 08:07:52 PM

Login with username, password and session length

Recent Posts

 

Noob thread: Looking at building amp need some transformer advice

Started by chumbox, February 15, 2017, 08:04:18 AM

Previous topic - Next topic

chumbox

Hi All

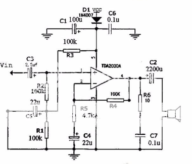
Now to preface I am completely new to amp building but have been around the pedal thing for a while.  Starting to try and piece an amp design together in my head and think I've settled on a TDA2030A power amp.  Initially thinking I'll build the power amp all +18V DC as I understand how V+ to GND works from my pedals, so the schematics make more sense. 

Here is the schematic I am looking to use.  It's the generic single supply one from the datasheet:


For the voltage I am looking to run it at +18V DC since the preamp I am looking to build will run at +18V DC. Now I know I could just get an +18V wall wart but I thought I'd try and get my head around being able to build the amp so I can just plug 240V into it (Australian) and have the amp convert to +18V DC.  Now I know nothing about how this works but from looking at schematics, is something like this what I need:

https://www.jaycar.com.au/12v-18v-18va-1a-multi-tapped-type-2154-transformer/p/MM2011

If so, secondly do I just wire 240V to one side and then the 18V to the other side to my circuit and the GND to 0V?  Seems too simplistic to me so I imagine there is more to it.  Also  do I need to mount a transformer in a certain way to reduce heat or similar? Does it need a fuse?  As you can see I am right at the start. 

Worst case I'll wire a +18V DC wall wart into the circuit, just trying to learn something new along the way.

Thanks so much in advance.

Enzo

Make sure you have TDA2030 available, those are obsolete and getting hard to source.  TDA2040 or 2050 would also work.  LM1875 is the same idea.  A few more pins, but the LM3886 is common.

I suggest you build this with a wall wart, and then read up on mains based power supplies.  Transformers only work on AC, so your 18v AC from the transformer needs to feed into a power supply circuit - exactly as inside a wall wart.  The circuit is not complex, a bridge rectifier and some filter caps.  But necessary.  On the 240v side, you need to be aware that the 240vAC main are lethal and can kill you.  Not a trivial concern.  You would need a power cord, a fuse holder with appropriate size fuse, a power switch.

SUpply voltage is not critical, so 18v, 20v, 17v, whatever.

Power supplies are not complex at this level, you don't need regulated voltages.  You can always go back and build a power supply into the unit and remove the wall wart.

chumbox

Thanks ENZO really appreaciate the advice.  With all that in mind and reading the AC voltage thread I think it might be safer for me to just build the amp with an 18V DC wall wart and get that bit right first.  I'm careful but the risks are certainly higher any other way.  Seems I can get hold of all the amplifier ICs you mention so I'll have a flick through those.  Sounds like the 2040, 2050 and 1875 are more 'current' choices, which I can find easily it appears.

Thanks again!

smackoj

hello noob from Aussie land. What are you building the amp for? A guitar, a PA system, a headphone amp? My experience with warts is they always make a lot of noise thru the circuit. Sometimes so much noise that they are unusable for audio/music applications. If you describe what you are wanting the amp to do, maybe we'll have some more ideas about which project and or power supply method to use.

JD

chumbox

Quote from: smackoj on February 17, 2017, 08:06:39 PM
hello noob from Aussie land. What are you building the amp for? A guitar, a PA system, a headphone amp? My experience with warts is they always make a lot of noise thru the circuit. Sometimes so much noise that they are unusable for audio/music applications. If you describe what you are wanting the amp to do, maybe we'll have some more ideas about which project and or power supply method to use.

JD

Hey JD

My first crack at a solid stayed guitar amp. Plan to stick a supro deux as a preamp and make a 10" supro inspired amp.

Enzo

Warts are too noisy to use?   A zillion pedal effects use warts successfully all the time.

smackoj

I have a Boss 9 vdc pedal wart that is not too noisy. However if you are digging thru the wart box at the local resale shop looking for one that claims 18 vdc output, 99 times out of a hundred it will be too noisy. If our friend wants to run 18 volts then finding a quiet one would be difficult in my opinion. It doesn't cost much to try so have a go at it.

chumbox

I've used laptop style power supplies before with 15volt dc with little issue so I was planning to try and use an 18volt dc one of those first. I do agree however my cheaper 9volt pedal wall warts are certainly noisy compared with my 1Spot adapter. I guess worst case I can also add some power filtering/noise reduction into the circuit. It'll be on a breadboard first so it'll be pretty obvious how noisy it is in that state.

smackoj

good idea. If you have a good quiet 9 volt wart there are several inexpensive DIY pcbs on the market that use an IC chip to make higher voltages. General Guitar Gadgets has one that makes 3 different voltages. Be mindful that these voltage gadgets are not generally used for 'amps' they are used for pedals. So, the current draw of your Supro style amp may be much higher than what these devices can handle. Here is a link.

http://www.generalguitargadgets.com/effects-projects/power-supplies/charge-pumps/

Here is another link with lots of verified builds and if you scroll down to the section called "Misc."  there are 3 different power source projects with good info.

http://diy-fever.com/

Enzo

How about this then.  Instead of specifically a wall wart, let's just leave it at ANY already made power supply that runs on the mains.  That will give you the voltage and current you need, but you won;t be messing with mains wiring.

Wall warts come with all manner of filtration.  Boss effects pedals use Boss adaptors that are much better filtered than average.  The circuits in the pedal expect clean power coming in.  If you replace the Boss 9v wart with some generic one, your pedal will hum, unless you add filter caps inside it.  of course you can use the Boss wart on other things, as it has more filtration than they need.

Point being, wall warts are not generic, some are cleaner than others, but you can easily add a filter cap in your amp to suit whatever supply you choose.  Computer supplies are probably pretty clean already.

chumbox

Hey All

Just wanted to update.  I have gone away and done a good session of learning about transformers, rectifiers and power regulators and I think I'll be able to to build this now if I buy the correct transformer.  I am acutely aware that 240v is lethal, so I have taken all that into consideration.

Rectifier and smoothing caps aside (have that mentally sorted), to run 18v DC well, I will require an 18v voltage regulator, which I'm pretty confident is this one:

https://www.taydaelectronics.com/catalogsearch/result/?q=lm7818

and a transformer that puts out a slightly higher voltage than I want to regulate, such as 240v primary with 21v or 24v seconday?

Just want to confirm I'm on the right track?

For anyone interested here is the great transformer video I started with which led me to the same guys rectifier and voltage regulator videos.  Learnt heaps:

https://www.youtube.com/watch?v=GMePE7NZcxw

Thanks again for everyone's help.  Feeling confident about all this now.

phatt

Yes just take time to absorb what is happening,,that vid only scrapes the top there is still some gotcha's you need to know. Rectification comes in many forms and each one has different abilities.
This little picture helped me a lot years back and well worth reading up.
It shows the relationship between VAC I & V to VDC I & V (Current and Voltage)

Take the first half wave rectifier drawing as example;
IF you have 10VAC on the secondary it can only give you 4.5VDC.
Also If secondary can deliver 1Amp AC then the max current after rectification is only .62Amps DC.

With full wave bridge things get better as you get 1.4 times the AC Voltage. So 10VAC becomes ~14VDC
Don't worry it takes a while to get your head around it all. :loco

Normally you won't need a regulator for the power amp section but they come in handy for preamp circuits where you often have to drop down the voltage from the higher Voltage rails that power the main amp.
Phil. 

J M Fahey

That sheet is wrong, where did you get it from?
We do NOT use rectified resistive loads so it´s irrelevant and confusing.
Nor choke input supplies, which went away with the Dodo, decades ago.
And average voltages are wrong; if anything real world voltages are=  peak rectified minus ripple (which depends on capacitance, frequency and crrent consumption) minus drop in transformer winding.

Please hide it because although it does have some grains of truth,they are mixed with errors, which a beginner can´t tell appart.

phatt

Quote from: J M Fahey on March 04, 2017, 02:17:19 AM
That sheet is wrong, where did you get it from?
We do NOT use rectified resistive loads so it´s irrelevant and confusing.
Nor choke input supplies, which went away with the Dodo, decades ago.
And average voltages are wrong; if anything real world voltages are=  peak rectified minus ripple (which depends on capacitance, frequency and crrent consumption) minus drop in transformer winding.

Please hide it because although it does have some grains of truth,they are mixed with errors, which a beginner can´t tell appart.

Ouch! Oh Dear,,glad you read it cause I don't have the skill to verify. :-[
It came from the back of an *RS components* catalogue which I picked up ~25 years ago but I've never purchased anything from them because they charge a fortune. xP

I assumed it was valid as they are a big company here in Australia but obviously they don't check their work for errors. Maybe it's an old document that was never checked and just copied.

It certainly helped me get my head around the many ways you can achieve rectification.
Although I had built quite a few circuits back then I realized that I had little understanding of PS.
Bare in mind I had no internet when I started out so when I wanted to build larger power amps circuits I found that page most helpful.

I've never found much on the net that gives an overview of PSU circuits showing the V/I output relationship from ACV to DCV.
I'm willing to try and make simple diagrams of all the common ways to wire up a DC supply but (Obviously) I would need help with the maths to verify it all.  :lmao:
I think the idea of a one page doc like this would be ever so helpful for those wanting to DIY there own power amps from scratch.

I'll PM you later about this,, but for now I'm about to move house again so everything will be on hold for the next month or two at least.
Many Thanks, Phil.